COMPLETED TASKS
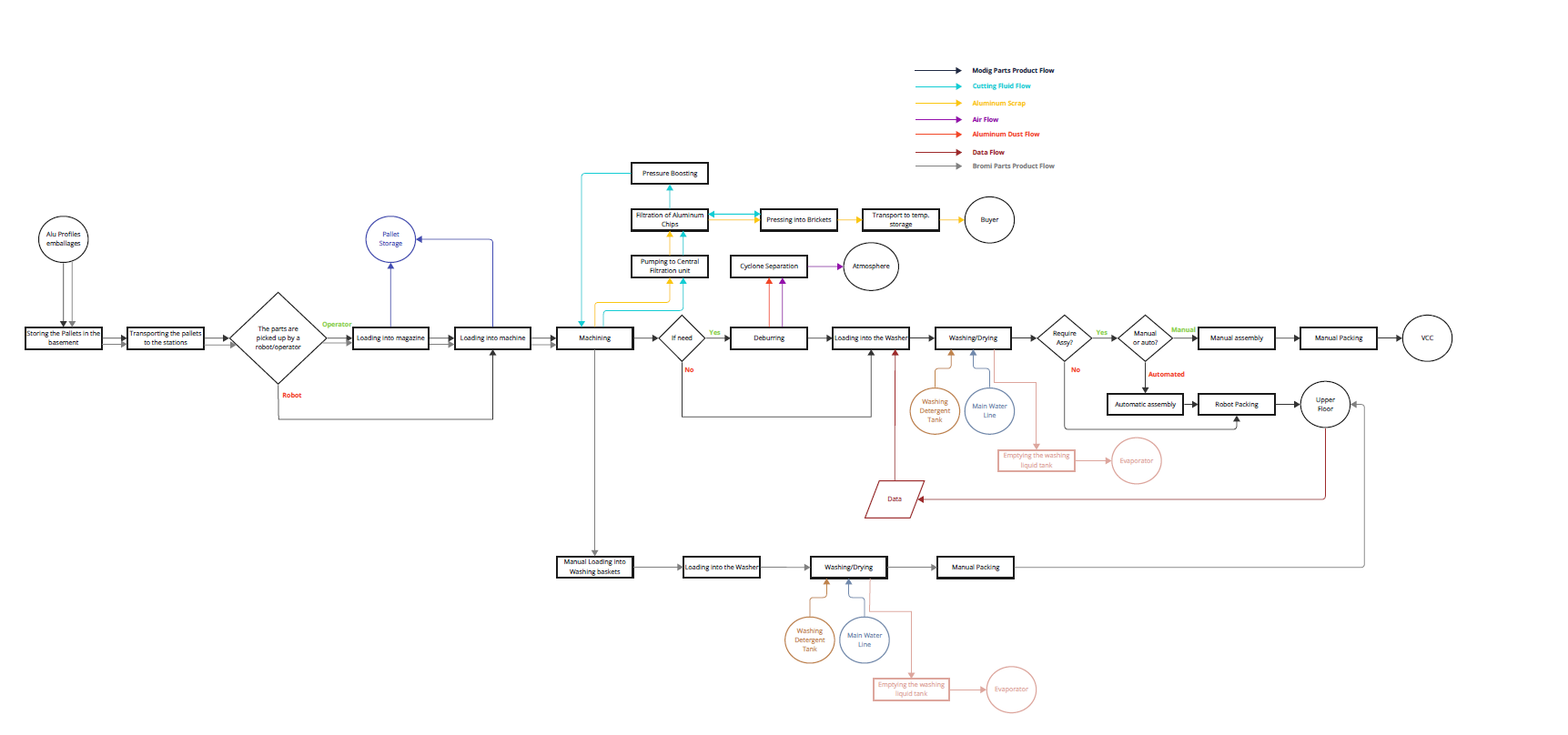
Managed lifecycle from RFQ to SAT/FAT, commissioning, and ramp-up.
Fine-tuned feed rates and G-Codes for mass production.
Validated efficiency using Siemens Plant Simulation.
Established control plans and PFMEAs for EU Regulations.
Developed custom Power Apps for parameter tracking.
Negotiated by-product disposal and space constraints.
GALLERY



CRITICAL_HURDLES
- Implementing new processes with limited in-house CNC expertise.
- Coordinating multiple suppliers while facing strict budgetary constraints.






